|
首页
新闻中心
行业新闻
文章详情
能源资讯丨两部委:煤电低碳化改造应具备掺烧10%以上绿氨能力
发布于2024-07-17
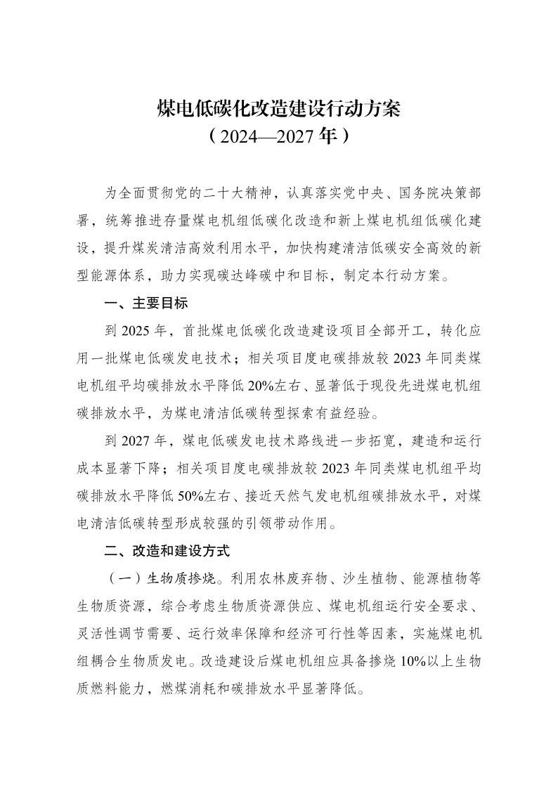
7月15日,国家发改委印发《煤电低碳化改造建设行动方案(2024—2027年)》的通知。
其中指出:利用风电、太阳能发电等可再生能源富余电力,通过电解水制绿氢并合成绿氨,实施燃煤机组掺烧绿氨发电,替代部分燃煤。改造建设后煤电机组应具备掺烧10%以上绿氨能力,燃煤消耗和碳排放水平显著降低。二、改造和建设方式(二)绿氨掺烧。利用风电、太阳能发电等可再生能源富余电力,通过电解水制绿氢并合成绿氨,实施燃煤机组掺烧绿氨发电,替代部分燃煤。改造建设后煤电机组应具备掺烧10%以上绿氨能力,燃煤消耗和碳排放水平显著降低。(三)碳捕集利用与封存。采用化学法、吸附法、膜法等技术,分离捕集燃煤锅炉烟气中的二氧化碳,通过压力、温度调节等方式实现二氧化碳再生并提纯压缩。推广应用二氧化碳高效驱油等地质利用技术、二氧化碳加氢制甲醇等化工利用技术。因地制宜实施二氧化碳地质封存。三、改造和建设要求(一)项目布局实施绿氨掺烧的项目,所在地应具备可靠的绿氨来源,并具有丰富的可再生能源资源以满足绿氨制备需要。实施碳捕集利用与封存的项目,所在地及周边应具备二氧化碳资源化利用场景,或具有长期稳定地质封存条件。(二)机组条件。鼓励承担煤电工业热电解耦及灵活协同发电、煤电安全高效深度调峰等技术攻关任务的机组实施低碳化改造。鼓励煤炭与煤电联营、煤电与可再生能源联营“两个联营”和沙漠、戈壁、荒漠地区大型风电光伏基地配套煤电项目率先实施绿氨掺烧示范。煤电低碳化改造建设项目应严格执行环境管理制度,确保各类污染物达标排放。绿氨掺烧项目氨存储设施原则上应建于煤电机组厂区外,项目实施单位应进一步明确并严格执行具体管理要求。四、保障措施(三)优化电网运行调度。研究制定煤电低碳化改造建设项目碳减排量核算方法。推动对掺烧生物质/绿氨发电、加装碳捕集利用与封存设施部分电量予以单独计量。(四)加强技术创新应用。加强煤电掺烧生物质、低成本绿氨制备、高比例掺烧农作物秸秆等技术攻关。原文如下:(来源: 氢能观察)请点击查看通知原文
其中指出:利用风电、太阳能发电等可再生能源富余电力,通过电解水制绿氢并合成绿氨,实施燃煤机组掺烧绿氨发电,替代部分燃煤。改造建设后煤电机组应具备掺烧10%以上绿氨能力,燃煤消耗和碳排放水平显著降低。
二、改造和建设方式
(二)绿氨掺烧。利用风电、太阳能发电等可再生能源富余电力,通过电解水制绿氢并合成绿氨,实施燃煤机组掺烧绿氨发电,替代部分燃煤。改造建设后煤电机组应具备掺烧10%以上绿氨能力,燃煤消耗和碳排放水平显著降低。
(三)碳捕集利用与封存。采用化学法、吸附法、膜法等技术,分离捕集燃煤锅炉烟气中的二氧化碳,通过压力、温度调节等方式实现二氧化碳再生并提纯压缩。推广应用二氧化碳高效驱油等地质利用技术、二氧化碳加氢制甲醇等化工利用技术。因地制宜实施二氧化碳地质封存。
三、改造和建设要求
(一)项目布局实施绿氨掺烧的项目,所在地应具备可靠的绿氨来源,并具有丰富的可再生能源资源以满足绿氨制备需要。实施碳捕集利用与封存的项目,所在地及周边应具备二氧化碳资源化利用场景,或具有长期稳定地质封存条件。
(二)机组条件。鼓励承担煤电工业热电解耦及灵活协同发电、煤电安全高效深度调峰等技术攻关任务的机组实施低碳化改造。鼓励煤炭与煤电联营、煤电与可再生能源联营“两个联营”和沙漠、戈壁、荒漠地区大型风电光伏基地配套煤电项目率先实施绿氨掺烧示范。煤电低碳化改造建设项目应严格执行环境管理制度,确保各类污染物达标排放。绿氨掺烧项目氨存储设施原则上应建于煤电机组厂区外,项目实施单位应进一步明确并严格执行具体管理要求。
四、保障措施
(三)优化电网运行调度。研究制定煤电低碳化改造建设项目碳减排量核算方法。推动对掺烧生物质/绿氨发电、加装碳捕集利用与封存设施部分电量予以单独计量。
(四)加强技术创新应用。加强煤电掺烧生物质、低成本绿氨制备、高比例掺烧农作物秸秆等技术攻关。
原文如下:
(来源: 氢能观察)
请点击查看通知原文
←上一篇
能源资讯丨两部门印发《能源重点领域大规模设备更新实施方案》
下一篇 →
能源资讯丨国家能源局发布《关于做好新能源消纳工作 保障新能源高质量发展的通知》
欢迎关注
水发能源微信公众号
版权所有:水发能源集团有限公司备案号:鲁ICP备19033717号-1技术支持:龙采科技集团